wymiana komputera/sterownika

Isuzu Trooper/Bighorn, Opel Monterey, Holden Jackaroo, Honda Horizon, Acura SLX

wymiana komputera/sterownika

Postprzez TrooperGPD » 19 paź 2020, 18:11

Witam czy ktoś ma wiedzę czy jak wymienię komputer na inny bo aktualny najprawdopodobniej odmówił posłuszeństwa to będę musiał coś kodować czy po prostu wystarczy podmienić i powinno gadać??
TrooperGPD
 
Posty: 28
Dołączył(a): 01 lis 2016, 09:21

Re: wymiana komputera/sterownika

Postprzez Legend » 19 paź 2020, 19:58

immo nie będzie działać więc go pewnie nie odpalisz.
V6
Avatar użytkownika
Legend
 
Posty: 1417
Dołączył(a): 09 lut 2013, 20:47

Re: wymiana komputera/sterownika

Postprzez Jake » 20 paź 2020, 02:33

Zakładam, ze mowa o 3.2V6 6VD1? To tak jak mowi Legend. Nie zapali. Musisz albo miec do nowego kompa kluczyk i modul immo albo zdjac immo z kompa.
Toyota 4-Runner 3.4 V6 1991
Avatar użytkownika
Jake
 
Posty: 4326
Dołączył(a): 25 kwi 2015, 22:02
Lokalizacja: Europa

Re: wymiana komputera/sterownika

Postprzez Legend » 20 paź 2020, 10:53

założyłem, że mówi o 3,0 lub 3,5V6 , po mojemu wersje sprzed 98 nie miały immo w kluczyku.,
V6
Avatar użytkownika
Legend
 
Posty: 1417
Dołączył(a): 09 lut 2013, 20:47

Re: wymiana komputera/sterownika

Postprzez Jake » 20 paź 2020, 12:58

Aj, gafa, okulary trza nosic do czytania forum, wydawalo mi sie, ze to jest dzial 92-98, zle spojrzalem.

Ale jak juz mowimy o starszych na pewno roczniki 96-98 maja immo. Tzn 3.2 ma immo, a 3.1 w tych latach ma cos co go udaje, czyli zalana plastikiem puszeczke ze sterownikiem dookola elektrozawowu na pompie ktora wystarczy zdemontowac zeby sie ustrojstwa pozbyc. W latach 92-96 3.1 nie mialo zadnych zabezpieczen, ale nie wiem jak bylo w 3.2?? Pocieszny? Cos wiesz w temacie?
Toyota 4-Runner 3.4 V6 1991
Avatar użytkownika
Jake
 
Posty: 4326
Dołączył(a): 25 kwi 2015, 22:02
Lokalizacja: Europa

Re: wymiana komputera/sterownika

Postprzez pocieszny » 21 paź 2020, 15:11

Legend napisał(a):założyłem, że mówi o 3,0 lub 3,5V6 , po mojemu wersje sprzed 98 nie miały immo w kluczyku.,

miały są kompy z Immo lub bez, różnią się kolorem wtyczki (pasująca) ale nie są zamienne
BTW immo można obejść posiadając kluczyki do niego i pełne okablowanie
Maxiu 2,5 biturbo :)21
Patrol 4,2 :)21
pocieszny
 
Posty: 3923
Dołączył(a): 30 paź 2010, 18:39
Lokalizacja: Jordanów

Re: wymiana komputera/sterownika

Postprzez mcgiver » 22 paź 2020, 00:13

pocieszny napisał(a):
Legend napisał(a):założyłem, że mówi o 3,0 lub 3,5V6 , po mojemu wersje sprzed 98 nie miały immo w kluczyku.,

miały są kompy z Immo lub bez, różnią się kolorem wtyczki (pasująca) ale nie są zamienne
BTW immo można obejść posiadając kluczyki do niego i pełne okablowanie

no pewnie ze można sposobem ala mcgiver :)21
ja mam pestke pod obudową i odpalam każdym pasującym kluczykiem , chyba że masz coś innego na myśli 8-)
dawno temu chciałem sie wziąść za ten temat i wywalić immo ale to niestety jeden z projektów a mam ich setki :lol:
nawet pamietam ze miałem brać od pociesznego komputer...
dziwkowóz E36 KABRIO ZMODZONY STROKER M50B29
coupe m54b30
e30 M10B18 wąska youngtimer
fortwo 750turbo-daily
Polift 3,5
od dużej pojemności lepsza jest jedynie jeszcze większa..
tylni napęd jest jak sex; po co jechać na ręcznym jak można dać w pizdę
Avatar użytkownika
mcgiver
 
Posty: 2630
Dołączył(a): 26 lut 2015, 22:18
Lokalizacja: żywiec

Re: wymiana komputera/sterownika

Postprzez Jake » 22 paź 2020, 02:04

Co prawda nie mam 3.2 ale zastanawiam sie na czym polega niewspolzamiennosc kompow z immo i bez i co trzeba zrobic zeby taki bez zastosowac w nowszym modelu ;)
Toyota 4-Runner 3.4 V6 1991
Avatar użytkownika
Jake
 
Posty: 4326
Dołączył(a): 25 kwi 2015, 22:02
Lokalizacja: Europa

Re: wymiana komputera/sterownika

Postprzez mcgiver » 22 paź 2020, 09:20

Jake napisał(a):Co prawda nie mam 3.2 ale zastanawiam sie na czym polega niewspolzamiennosc kompow z immo i bez i co trzeba zrobic zeby taki bez zastosowac w nowszym modelu ;)

no przecież to jest logiczne, jeśli masz w aucie immo to układ logiczny jest w sterowniku natomiast elementy wykonawcze czyli płytka z przekażnikiem jest gdzieś w kabinie , do tego dochodzi obręcz przy stacyjce która odczytuje kod kluczyka.
jesli podmienisz sterownik na taki bez immo to jeszcze trzeba wyeliminować moduł kabiny , tzn zmostkować niektóre przewody ze sobą podobno jest to gdzieś przy lewym słupku koło nóg kierowcy , ale jakoś nigdy nie zmobilizowałem się żeby to znależć i to zdezaktywować , zresztą nie mam sterownika na podmianę.
dziwkowóz E36 KABRIO ZMODZONY STROKER M50B29
coupe m54b30
e30 M10B18 wąska youngtimer
fortwo 750turbo-daily
Polift 3,5
od dużej pojemności lepsza jest jedynie jeszcze większa..
tylni napęd jest jak sex; po co jechać na ręcznym jak można dać w pizdę
Avatar użytkownika
mcgiver
 
Posty: 2630
Dołączył(a): 26 lut 2015, 22:18
Lokalizacja: żywiec

Re: wymiana komputera/sterownika

Postprzez Jake » 22 paź 2020, 14:49

Tak,to ze modul wykonawczy immo jest zwykle osobno to wiem, ale zastanawiam sie czy pinout komputera jest taki sam w obu wersjach.
Toyota 4-Runner 3.4 V6 1991
Avatar użytkownika
Jake
 
Posty: 4326
Dołączył(a): 25 kwi 2015, 22:02
Lokalizacja: Europa

Re: wymiana komputera/sterownika

Postprzez pocieszny » 22 paź 2020, 16:35

z tego co czytałem jak podejrzewałem mój padnięty to rak, różnią się chyba 2 albo 4 piny, ręki sobie nie dam uciąć bo to było 4 lata temu :)21
w każdym razie ja miałęm bez udałi się kupić bez po podmianie nie było różnicy :)21 znaczy stary działał dobrze :)21
Maxiu 2,5 biturbo :)21
Patrol 4,2 :)21
pocieszny
 
Posty: 3923
Dołączył(a): 30 paź 2010, 18:39
Lokalizacja: Jordanów

Re: wymiana komputera/sterownika

Postprzez Jake » 27 paź 2020, 01:19

Bede probował odpalac 3.2V6 na szrocie bez kluczyka. Stara decha, nie wiem jaki rok. Jak poznać czy komp ma immo czy nie?
Juz wiem, ze mam zabezpieczenie w postaci pastylki w desce do obejscia, ale to sie jakos poradzi, pytanie czy fabryczne immo tez bedzie?
Toyota 4-Runner 3.4 V6 1991
Avatar użytkownika
Jake
 
Posty: 4326
Dołączył(a): 25 kwi 2015, 22:02
Lokalizacja: Europa

Re: wymiana komputera/sterownika

Postprzez Jake » 27 paź 2020, 05:00

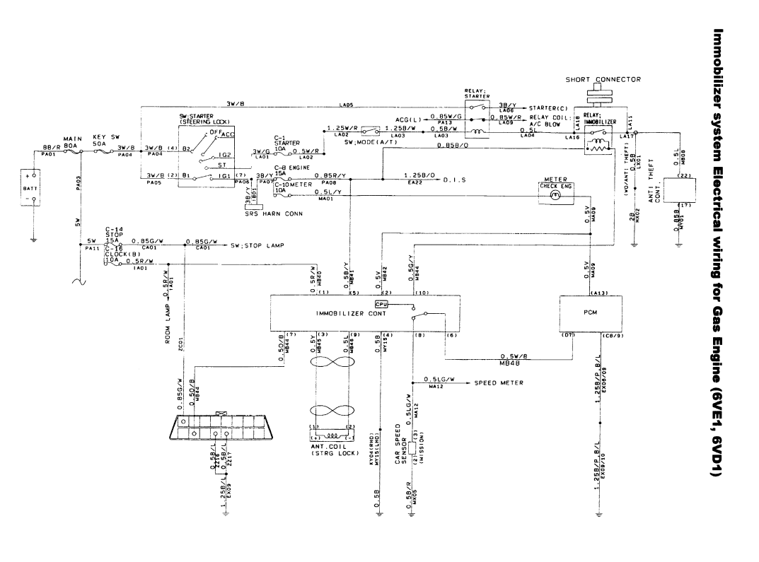
Echhhh, zaczalem to rozpracowywac, znalazłem schemat immo (w załaczniku). Ale numery wyprowadzen w ECM nie zgadzaja mi sie z tymi na pinoucie w manualu :(
Załączniki
ECM (3).png
ECM (3).png (117.4 KiB) Przeglądane 12391 razy
ECM (2).png
ECM (2).png (171.19 KiB) Przeglądane 12391 razy
ECM (1).png
ECM (1).png (140.34 KiB) Przeglądane 12391 razy
Immo.png
Immo.png (123.02 KiB) Przeglądane 12391 razy
Toyota 4-Runner 3.4 V6 1991
Avatar użytkownika
Jake
 
Posty: 4326
Dołączył(a): 25 kwi 2015, 22:02
Lokalizacja: Europa

Re: wymiana komputera/sterownika

Postprzez Legend » 01 lis 2020, 22:38

no i co, odpaliłes?
V6
Avatar użytkownika
Legend
 
Posty: 1417
Dołączył(a): 09 lut 2013, 20:47

Re: wymiana komputera/sterownika

Postprzez Jake » 10 cze 2021, 01:54

Wyjechalem na pol roku do Wawy i nie mialem jak, a teraz jak przyjechalem do Stalowej Woli, to niestety juz zbyt wiele jest rozszarpane zeby to sie moglo udac (zdjeta deska, rozpiete wiazki, brak czesci elektryki).

@pocieszny: Kolor kostek to dobry trop do odrozniania. Pamietasz ktory jest ktory? Ja widzialem tylko takie z brazowymi zlaczami.
Toyota 4-Runner 3.4 V6 1991
Avatar użytkownika
Jake
 
Posty: 4326
Dołączył(a): 25 kwi 2015, 22:02
Lokalizacja: Europa


Powrót do Isuzu Trooper II FL / Opel Monterey B (1998-2002)

Kto przegląda forum

Użytkownicy przeglądający ten dział: Brak zidentyfikowanych użytkowników i 12 gości